Facebook LINE

活動訊息

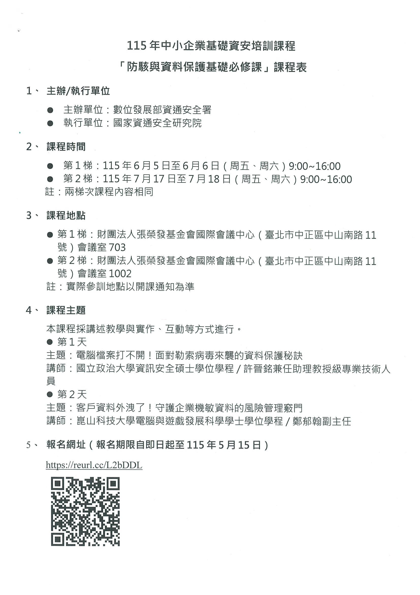
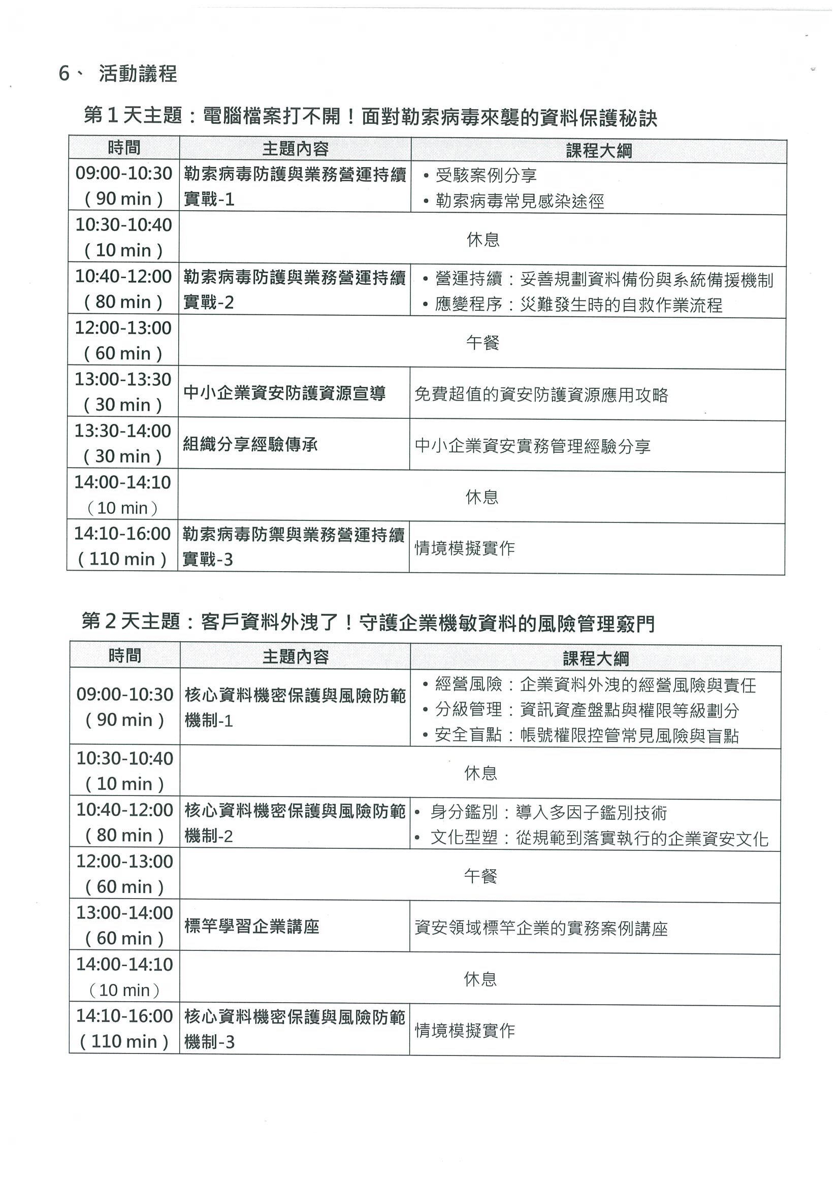
6月5-6日& 7月17-18日 數位發展部資通安全署【115年中小企業基礎資安培訓課程】