查詢
本會簡介
本會簡介
服務理念
組織章程
組織表
交通資訊
組織架構
理事長的話
理監事介紹
委員會介紹
顧問團介紹
會務人員介紹
會員名錄
活動訊息
講習報名
最新消息
政策宣導
下載專區
活動花絮
照片專區
影音專區
留言板
徵才資訊
電子會刊
商人節
政策宣導
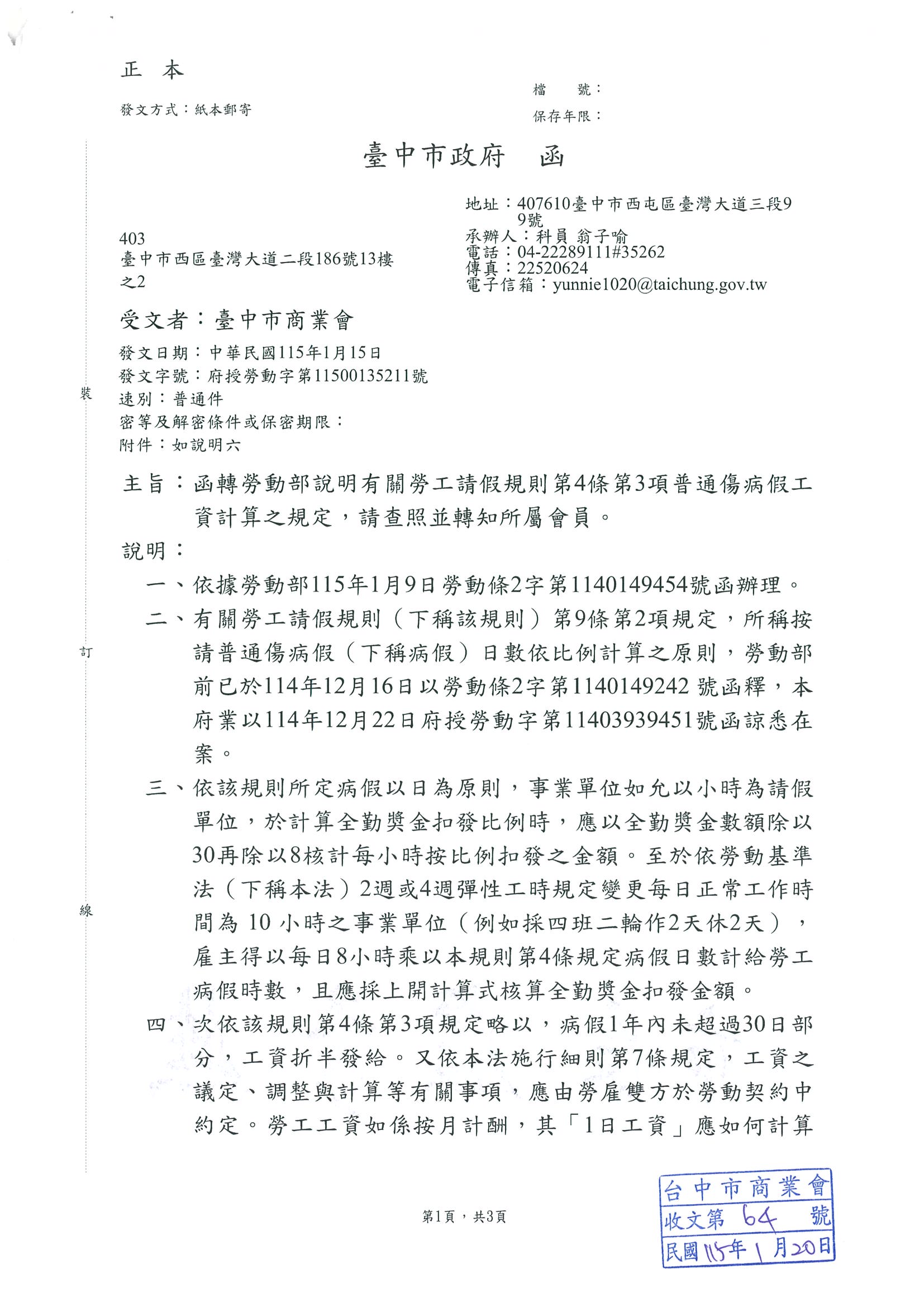
勞動部有關勞工請假規則第4條第3項普通傷病假工資計算之規定
首頁
>
政策宣導
>
勞動部有關勞工請假規則第4條第3項普通傷病假工資計算之規定
返回列表
政策宣導